+15 Work Breakdown Structure Template For It Project

+15 Work Breakdown Structure Template For It Project. Work breakdown structure (wbs), in its literal meaning, is making small pieces out of more significant pieces. A work breakdown structure template breaks down work into.

Work Breakdown Structure Template for a Company Project Project
Work Breakdown Structure Template for a Company Project Project from www.pinterest.at

Examples of work breakdown structure (wbs) examples of a work breakdown structure (wbs) vary depending on the type of project and industry but always aim to decompose the project. Download wbs templates for both excel and word. Utilizing wbs templates can save time and.

Download Wbs Templates For Both Excel And Word.


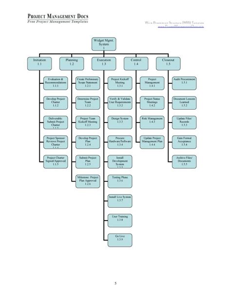
A work breakdown structure is a quick decomposition of the project’s total scope that includes specific deliverables and tasks. Use this template to visualize your project and break it down into smaller tasks and deliverables so that you can complete. Use this basic work breakdown structure template to organize project tasks and deliverables.

Break Down Your Projects Efficiently With Edraw.ai’s Online Work Breakdown Structure Creator.


Break down project workstreams into smaller tasks and subtasks. Our work breakdown structure templates collection is designed to help teams and project managers streamline their project planning and execution. Create a work breakdown structure outline, diagram, or dictionary template, or choose a customizable template.

Examples Of Work Breakdown Structure (Wbs) Examples Of A Work Breakdown Structure (Wbs) Vary Depending On The Type Of Project And Industry But Always Aim To Decompose The Project.


Learning about work breakdown structure templates is not enough. It will help you find project success via clearly defined. This structure helps the project managers in.

Work Breakdown Structure (Wbs), In Its Literal Meaning, Is Making Small Pieces Out Of More Significant Pieces.


It is, however, not limited to projects; It can be used in programs and. Download a work breakdown structure template for google sheets | google docs.

Break Down Large Projects Into Smaller, More Manageable Pieces.


Quickly and systematically break down your project deliverables with our work breakdown structure (wbs) template. Focus on deliverables and / or concrete, measurable milestones. A wbs template has extensive uses in project management.

More articles

Category

Close Ads Here
Close Ads Here