List Of Project Work Breakdown Structure Template

List Of Project Work Breakdown Structure Template. Break down project workstreams into smaller tasks and subtasks. Create a work breakdown structure outline, diagram, or dictionary template, or choose a customizable template.

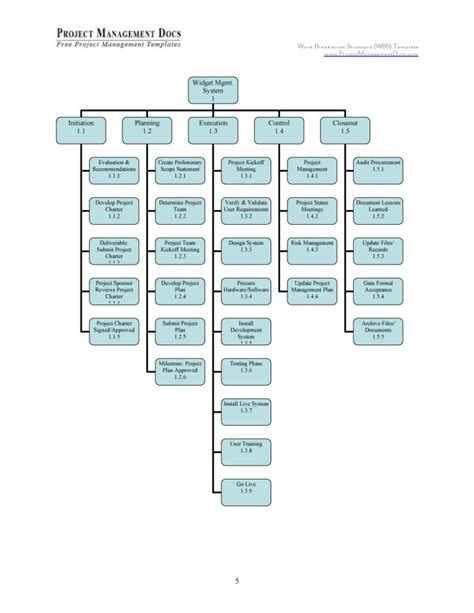
Project Work Breakdown Structure Template in Word Download
Project Work Breakdown Structure Template in Word Download from www.template.net

Download wbs templates for both excel and word. A work breakdown structure is a project management tool used to organize the complete number of tasks in a project. This is a free work breakdown structure (wbs) template in excel and pdf.

There Are Many Benefits Of.


Work breakdown structure (wbs) is a project management system that divides projects into smaller and more manageable components or tasks. Create a work breakdown structure outline, diagram, or dictionary template, or choose a customizable template. The project charter template solves this problem by.

Free To Download In Visio And Pdf Format.


Focus on deliverables and / or concrete, measurable milestones. Examples of work breakdown structure (wbs) examples of a work breakdown structure (wbs) vary depending on the type of project and industry but always aim to decompose the project. Whether you're planning or managing, these templates provide a clear structure to break down.

Breaking Down The Work Is The First Stage Of Project Planning And Essential For Managing Project Scope.


This is a free work breakdown structure (wbs) template in excel and pdf. As a project manager, you can quickly get a free work breakdown structure template that meets your project requirements. Download wbs templates for both excel and word.

Break Down Project Workstreams Into Smaller Tasks And Subtasks.


It documents the project wbs in table format. Quickly and systematically break down your project deliverables with our work breakdown structure (wbs) template. Plan project tasks and assign them to teams.

A Work Breakdown Structure Is A Project Management Tool Used To Organize The Complete Number Of Tasks In A Project.


It will help you find project success via clearly defined. Unclear goals and roles often lead to confusion and broken teamwork, causing project issues. Break down your projects efficiently with edraw.ai’s online work breakdown structure creator.

More articles

Category

Close Ads Here
Close Ads Here